医院概况
Hospital来源:贵阳和谐阳光医院门诊时间:8:30——20:00
在线咨询为进一步丰富社区居民的身体保健知识,帮社区居民解决看病难的问题,推广医院省医专家品牌,关爱社区疾病老人、儿外病患儿童及妇科、产科相关疾病人群。和谐阳光医院将携手社区举办“省医专家进社区暨和谐阳光健康关爱基金社区救助公益行”活动,通过专家见面会、健康关爱基金救助及现场义诊,让社区居民足不出户、在家门口就能享受省医、贵医权威专家便民就诊服务。
主办单位:和谐阳光健康关爱基金会
承办单位:贵阳和谐阳光医院
基金介绍
和谐阳光健康关爱基金和谐阳光医院联合多家机构于2016年11月成立,每年投入资金100万,该基金致力于健康扶贫,帮助因病致贫、因病返贫的贫困家庭患者及时得到良好的治疗、缓解疾病带来的痛苦和经济负担,向公众宣传健康知识,开展健康生活理念倡导教育活动,提升公众的生活质量和幸福指数。主要针对妇科、不孕不育、中医疼痛康复、外科手术、小儿外科(漏斗胸、隐睾、疝气)等疾病。凡是贵阳市(城市农村居民均可)贫困家庭患者均可申请该基金的救助,该基金援助不与医保/新农合报销相冲突。
救助对象
1、重症贫困患者
2、低保及特困患者
3、残疾患者:持残疾证明有效
基金申请必备条件
1、重症贫困患者、低保及特困患者、残疾等需入院治疗的患者
2、必须在指定医院(和谐阳光医院)入院治疗的患者
3、须由基金专项负责人审核
4、患者出院后,凭医院审核资料到救助基金救助办公室领救助基金(10个工作日内医院将救助基金发放到患者手中)。
基金救助申请流程
1、持社区证明、个人身份证复印件、医疗援助申请表等材料办理入院手术
2、住院治疗并全额缴款—院内治疗——治疗出院
3、凭医院审批资料及住院凭证到院,经医院审核后到医院领取救助基金
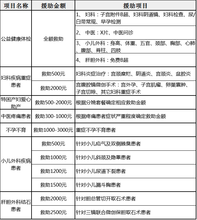
基金援助项目及标准助项目

省市居民医保定点医院
中国 · 贵阳 · 和谐阳光医院